• ff-voels-parade-defilee

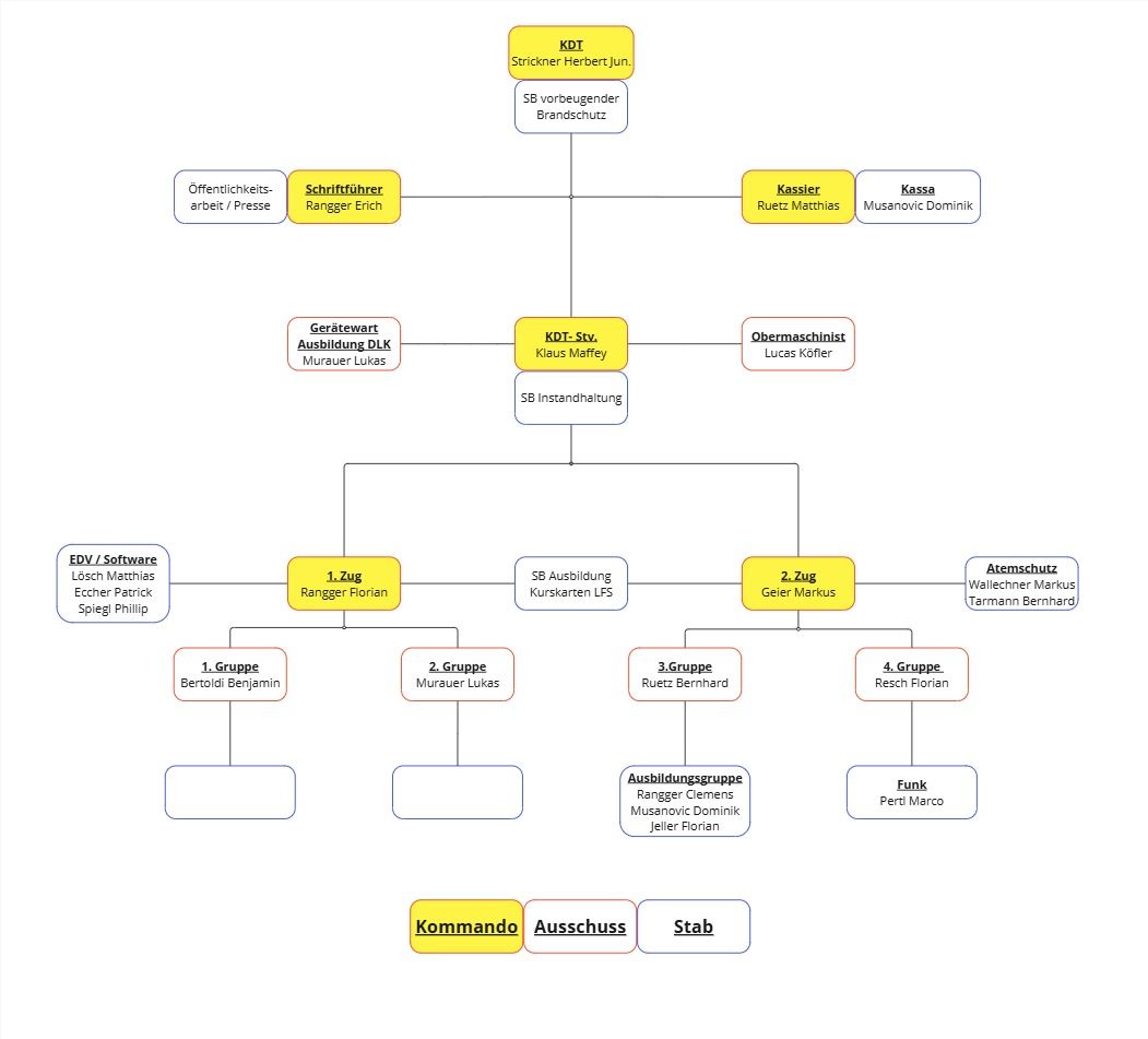
Organigramm

Freiwillige Feuerwehr Völs
Florianiweg 6
A-6176 Völs

Tel.: 0512/303222
eMail: voels@feuerwehr.tirol

© Österreichische Unwetterzentrale

Klicken Sie auf die Kar­te, um akt­uelle Infos über Un­wetter­warn­un­gen in Ös­ter­reich zu er­halt­en.